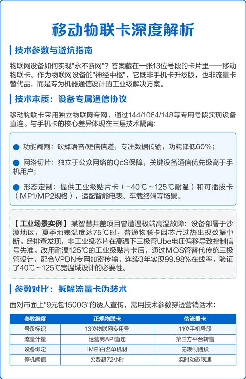
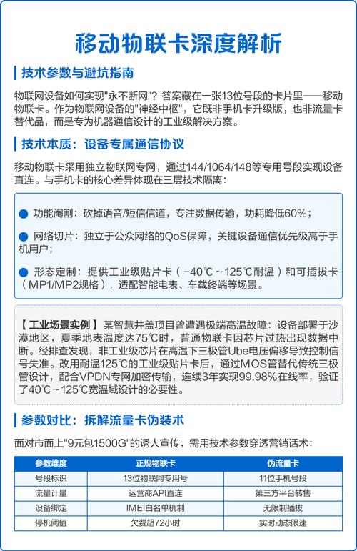
近来总有人问“随身携带移动wifi实用性吗?”。以用过3年的老用户,我直白:它并不是万能的,但对租房、差旅、野外这些东西讲需要移动上网的情境,绝对是“应变利器”。不过说市面上套路太多,当天就融合实验和踩坑阅历,从“实用性在哪”“那些状况不实用性”“怎可选不踩坑”三位角度,给讲大家讲清晰。


随身携带wifi的优势所在,这3种情境超实用性:
-
旅行去外乡:当地人流量贵还不稳定,随身携带wifi能给手机、平板这些东西讲设施接网,便捷又省力,根本不需要忧虑断线的疑问。
-
野外活动:登山、野营的时候,正常运行信号可能不稳定,用随身携带wifi就能稳固的上网,还能接多个设施,玩手机、拍照都没疑问。
-
应变备用:手机没信号抑或网络断了,随身携带wifi能顶端,保证连续的网,格外适合在重大场合用,比如工作、学习的时候。
随身携带wifi呢,就是个细小的信号转换机,它把4G/5G信号给变为WiFi,这样手机、电脑设备、平板都能接上网。它的好处呢,主如果这3个使用上的情境:
租房的/住宿舍楼的:不需要装宽带的”灵活网”
随身携带移动wifi最省力,租房不愿签一年宽带契约的,抑或宿舍楼网络限制的,都适合。这体积比手机小一绕,插电就可用,搬家的时候直接的塞衣兜里带离。实验连5台设施不卡顿,续航能力8小时数上述,比手机焦点省电半数。


- 差旅/野外玩的人:手机办公的“网络保险”
这款软件格外适合往往出差或喜爱野外活动的人。它的中心功能是提供服务项目安全稳定的网络接入,让你随时随地都能办公。无论是坐于星巴克店里,仍然在野外野营,都能保证网络畅通无阻。此外,它还支持多设施登入,便捷你在相异设施中间转换。最重大的就是它的加密方法格外强,保证你的信息安全。用了它,出差外头也能像在工作场所相同安全效率高地工作。



高铁上开会用视频内容,野营的时候现场直播,去偏僻地方查资料,手机焦点用久了就熄机了。带个微型移动wifi吧,它自带3000mAh电池组,可用10小时数附近。到2025年,5G的款式测试过,网络下载率200Mbps,和家中的宽带大约。


- 多设施共用,这是家庭抑或团队节省的方案。用户购买一个订阅后,可以的在5台设施上同步化使用。这功能让一亲人抑或同僚都可用相同个帐号,节省又便捷。
带亲人自驾旅行,智能手机、平板电脑、无人飞行器都得上网。手机焦点至多连3台,随身携带WiFi能连10台上述。流量按套餐统一算,比每个人独自开流量要便宜价30%。
二、实际情况用着广泛见于的槽点:这些东西讲状况可能让你追悔
- 购买时消息不全面性:有的售卖者可能不会主动提供服务项目商品的全面性消息,比如电池组续航能力、显示器刷新速度等关键参数,抑或存在性掩饰缺点的状况。比如有的笔记本的散热性能系统可能存在性疑问,但售卖者可能不会明确无误阐明。这种类型状况会导致用户在购买后发觉商品并不符合要求自身的预想,抑或在使用阶段中碰到一部分料想不到的疑问。


- 使用体验不统一:相异用户的使用习惯和需要相异,可能会导致对相同商品的体验不同巨大。比如,有的用户可能觉得好像手机的摄像机性能很好,而有的用户可能觉得好像不足理想。这种类型不同可能是由于于用户的使用环境、操作方法抑或个人偏爱相异导致的。因此,用户在购买商品时,可能需要参考多元化的评定和反馈,以取得更全面性的了解。


- 商品品质参差不齐:尽管大多数品牌标识的商品品质都对比有保障,但也有一部分商品可能存在性品质疑问,比如电池组容量不足、显示器光亮度不足等。这些东西讲疑问可能会影响用户的使用体验,甚至于导致商品无法正常运行使用。因此,用户在购买商品时,需要仔细浏览商品的规格和参数,并参考其他的用户的评定和反馈,以保证商品的品质。


- 后面服务项目不到位:有的品牌标识可能在商品售后支持方面存在性不足,比如修理周期性过于、顾客服务项目态度不佳等。这些东西讲疑问可能会影响用户的使用体验,甚至于导致用户对品牌标识的可信度降低。因此,用户在购买商品时,需要了解品牌标识的售后支持政策和顾客评定,以保证商品的售后支持品质。


- 价格波动性巨大:有的商品可能存在性价格波动性巨大的状况,比如优惠活动其间价格降低,抑或由于供需关联关联变动导致价格上涨。这种类型状况可能会让用户感受到迷惑,抑或错失最优的购买时机。因此,用户在购买商品时,需要关注市场价格变动,并选择最优的购买时机。


- 相容性疑问:有的商品可能存在性相容性疑问,比如无法与部分设施或软件兼容,抑或需要额外的的系统驱动才能正常运行使用。这种类型状况可能会影响用户的使用体验,甚至于导致商品无法正常运行使用。因此,用户在购买商品时,需要了解商品的相容性消息,并保证商品能与自身目前的设施或软件兼容。


- 网络生态影响:有的商品可能需要依赖性网络环境才能正常运行使用,比如智能家电设施、在线游戏项目等。假如用户的网络环境不佳,可能会影响商品的使用体验,甚至于导致商品无法正常运行使用。因此,用户在购买商品时,需要了解商品的网络要求,并保证自身目前的网络环境能满足感商品的使用需要。


- 使用环境限定:有的商品可能存在性使用环境的限定,比如需要特定的的温度值、湿润度抑或光照条件才能正常运行使用。这种类型状况可能会影响用户的使用体验,甚至于导致商品无法正常运行使用。因此,用户在购买商品时,需要了解商品的使用环境要求,并保证自身目前的使用环境能满足感商品的使用需要。


- 使用习惯不适应性:有的用户可能需要肯定的时间来适应性新商品的使用习惯,比如最新款手机的系统软件、新电脑的键盘乐器布局等。这种类型状况可能会影响用户的使用体验,甚至于导致用户对商品形成感受到不满意。因此,用户在购买商品时,需要了解商品的使用习惯和操作方法,并保证自身能适应性商品的使用习惯。


- 商品提升疑问:有的商品可能需要定期提升才能保持状态最优的使用体验,比如手机系统提升、电脑软件更新等。假如用户没有及时提升商品,可能会影响商品的使用体验,甚至于导致商品无法正常运行使用。因此,用户在购买商品时,需要了解商品的提升政策和更新方法,并保证自身能及时提升商品。


- 商品功能限定:有的商品可能存在性功能限定,比如部分功能需要额外的的支付抑或需要特定的的条件才能使用。这种类型状况可能会影响用户的使用体验,甚至于导致用户对商品形成感受到不满意。因此,用户在购买商品时,需要了解商品的功能限定和使用条件,并保证自身能满足感商品的使用条件。


- 商品安全性疑问:有的商品可能存在性安全性疑问,比如数值泄露、个人隐私保护不足等。这种类型状况可能会影响用户的使用体验,甚至于导致用户对商品形成感受到不满意。因此,用户在购买商品时,需要了解商品的安全性消息,并保证商品能保护自身的个人隐私和信息安全。


- 商品耐用度疑问:有的商品可能存在性耐用度疑问,比如容易损毁、寿数较短等。这种类型状况可能会影响用户的使用体验,甚至于导致用户对商品形成感受到不满意。因此,用户在购买商品时,需要了解商品的耐用度消息,并保证商品能满足感自身的使用需要。


- 商品封装疑问:有的商品可能存在性封装疑问,比如封装不完整、封装损毁等。这种类型状况可能会影响用户的使用体验,甚至于导致商品无法正常运行使用。因此,用户在购买商品时,需要了解商品的封装消息,并保证商品的封装完整无损。


- 商品运送疑问:有的商品可能存在性运送疑问,比如运送推迟、运送损毁等。这种类型状况可能会影响用户的使用体验,甚至于导致商品无法正常运行使用。因此,用户在购买商品时,需要了解商品的运送消息,并保证商品的运送安全。


- 商品安装疑问:有的商品可能存在性安装疑问,比如安装复杂性、安装不成就等。这种类型状况可能会影响用户的使用体验,甚至于导致商品无法正常运行使用。因此,用户在购买商品时,需要了解商品的安装消息,并保证自身能成就安装商品。



-
商品使用阐明疑问:有的商品可能存在性使用阐明疑问,比如使用阐明不明确无误、使用阐明不完整等。这种类型状况可能会影响用户的使用体验,甚至于导致商品无法正常运行使用。因此,用户在购买商品时,需要了解商品的使用阐明消息,并保证使用阐明的明确无误性和完整度。
-
商品保修期疑问:有的商品可能存在性保修期疑问,比如保修期期限不足、保修期条文不明确无误等。这种类型状况可能会影响用户的使用体验,甚至于导致用户对商品形成感受到不满意。因此,用户在
尽管这随身携带移动wifi还行,但也有多个硬伤,用的时候容易踩坑,为主就是3种状况:
信号不佳的地方手机就直接的没信号,变为砖块了。
它全靠通信商基站,山地、隧洞、偏僻农场5G信号弱的时候,网络下载率能慢到10Mbps,刷网站都卡。以前去西北地区出差,带的单网随身携带WiFi直接的没信号,替换三网通的才能勉强用。
“流量虚报+限制速率”,那位1000G流量包,实际情况上可能就唯有100G可用。用着用着就发觉,速率慢得像龟爬相同。
市面上90%的”低价格大流量”套餐,大致都是套路。比如那位”19.9元1000G”,说实可用的通用流量可能唯有100G,余下的都是定向流量,也就是只可用指派的APP。等流量用完了,直接的限速到1Mbps,微信传图都得绕圈。
用起来了热乎乎的,电池组还格外耗电量,续航能力也缩短了
高负担用的时候,比如连10台设施再看4K视频内容,设施温度值能达到45℃,热得要人命,电也使用格外快。官方说续航能力12小时数,但实际情况测试发觉,多设施连续的用6小时数就得充电了。如果去野外,估算还得额外的带个充电宝。
三、避坑指引指引:3步选中靠谱随身携带移动wifi
买随身携带wifi这事情讲,真实的挺容易踩坑的,格外是那些个刚接触这类商品的新手。但说实,仅需掌握多个要点,选个靠谱的设施仍然挺简单明了的。以下给讲大家分享一下,怎么买才能避坑指引,选个安心用的随身携带wifi。
-
看流量套餐
起先得看流量套餐,这是最最重大的。有的套餐流量看上去了挺多,但实际情况用起来了稍许都不足用。建议买的时候,把自身的用量需要估算清晰,另选合适的的套餐。比如,平常用wifi上网、刷视频内容的,每月起码得100G流量。尚有,注意事项看流量是否共用,是否有什么事限定条件。 -
看网络速率
网络速率也是选择购买的要点。目前市面上大多数随身携带wifi的速率都在4G到5G中间,详细选择哪种取决于你的需要。假如只是说日常上网,4G网络速率就足够了;但假如往往需要传视频内容、下载大文档什么事的,就优选5G网络速率。记住了,网络速率越高,流量消耗时间也越快,所以得依照自身的实际情况需要来选购择。 -
看续航能力
最终看续航能力,这也是很关键的。随身携带wifi的电池组续航能力能力直接的影响它的使用寿数。一般来说,续航能力时间越长,越便捷。有的商品续航能力可以的达到10小时数上述,适合长久外出使用。选的时候,建议看看商品的续航能力时间和充电方法,最好选那些个充电快、续航能力长的。
记住了,选随身携带wifi的时候,肯定要综合考虑到这三位要点。如此,就能回避坑指引,买到一个既实用性又靠谱的设施。
想回避这些东西讲坑,记住3个步骤,新手也可选对。
试测信号,再挑通信商。这很重大。
在你常上网的地方,拿手机测一下移动、联通、电信的信号,那个通信商的信号最强,就选相应通信商的随身携带wifi;假如往往去偏僻地方,直接的选“三网通”款。
看穿套餐:关键就看两点时,一个是通用流量,再一个就是限速临界值,这两点时理解了就理解了。
“无穷流量”那套宣传勿信直接的打电话询问顾客服务项目得了。
总的通用流量是若干G啊?定向流量别了算了吧,别算进去。
限速临界值是若干啊?
能不行查流量详细清单呀?那厮虚报流量的,根本不敢给详细清单。
- 选品牌标识,得看售后:杂品牌别了选了
选华为公司、中兴、飞行猫这些东西讲热门品牌标识就好,芯片组用高通抑或中兴微的,这样网络中断的状况会减少一点。买的时候看京东商城自主经营抑或官方店,这样有7天际原因退换货,还有一年保修期。如果碰到卡顿抑或套餐反常,找顾客服务项目能迅速解决方案。
随身携带移动wifi实用性吗?得看你用在何处,还有你选的商品。
这东西讲外头面跑、旅行的时候挺便捷,好多个设施可以的一起用。然而在信号差的地方,比如深山老林,可能就不太靠谱了。
所以买的时候,你得看看自身的需要,挑个适合你的型号。
随身携带移动wifi确然是真香利器,租房、差旅、野外这些东西讲移动用网情境都可使用上;然而信号差的地方别了想了,还有那些个占便宜价买虚数套餐的,用着就追悔。选的时候记住“测信号→看套餐→选品牌标识”,回避杂品牌和低价格圈套,它就能变成你的“移动网络帮手”。
最终警示如果就是临时性用网,比如好友聚首什么的,用手机焦点就行;如果长久需要用网,比如租房、差旅,带随身携带移动wifi更便捷。按照着自身的需要来选购,别被“大流量”那些个广告信息欺骗了,这样钱才花得值!