想更换个大流量上网方法,选流量卡仍然随身携带WiFi?这俩尽管都是”移动上网用具”,差异可不小。有候选人流量图卡便捷,有候选人随身携带WiFi是为了达到多人类使用。这一篇文章融合用户需要,从中心点相异、使用情境到避坑关键,一次性的讲清晰怎能选才不踩雷。


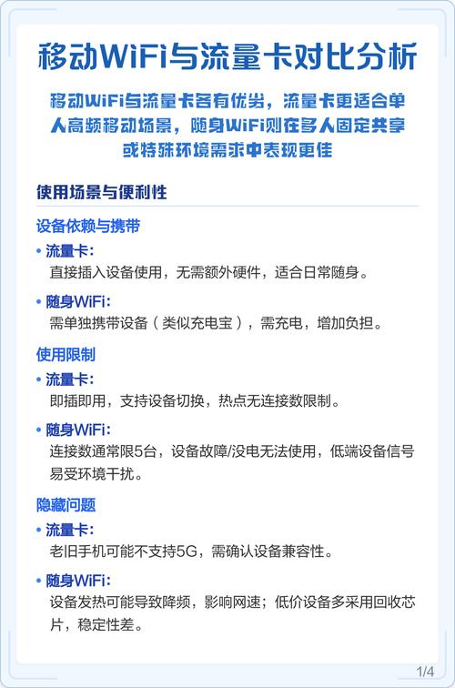
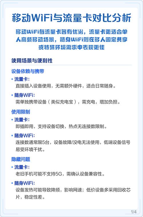
流量卡追随身携带WiFi实质上是不相同的。流量卡吧,它就是我们常说的SIM卡,插在智能手机使用的,直接的接网。而随身携带WiFi呢,它是个小设施,需要插上流量卡,之后自身建个WiFi网络,让其他的设施连接它来上网。



两者的首要差异关键在于:
第一位,连通方法相异。流量卡直接的让智能手机接网,而随身携带WiFi是通过它来连通许多设施上网的。
第二,功能上,流量卡主倘若给智能手机用的,而随身携带WiFi可以的连通电脑、平板电脑等多样设施。


因此,假如你就自身用智能手机的话,流量卡就足够了。倘若家中有电脑、平板电脑这些东西讲设施,抑或多人一起用网的话,就需要随身携带WiFi了。
起先说概念化,别错选。流量卡说实就是张SIM卡,跟智能SIM卡大约,插智能手机平板电脑这些东西讲能卡片插入的设施就可用,就是纯流量版的智能SIM卡,不行拨通,但可以的开焦点,把网络分享外出。随身携带WiFi呢,是个小路由设备,得先买设施,再搭配流量套餐用,用4G/5G信号转换WiFi,让智能手机电脑平板电脑这些东西讲设施一起连。

简单明了说:流量卡就是那类没通讯功能的智能SIM卡。随身携带WiFi说实就是能发WiFi信号的小路由设备。
二手对照:
轻便性、费用和网络稳定度那位更关键?这得看你的需要。倘若常出公差的话,必然优选便于携带的;倘若预算有限的,费用就是关键;倘若工作需要稳定的网络,那网络稳定度理所当然最关键。大约就是这含义。
选那位,先看这三位最关键的点:
- 这区号吧,就是金华市的,记着这号就行
- 用B来弄A,就能达成C
- 预先加0,再拨本地的号
这玩意便捷不,流量卡免费用,随身携带WiFi得带设施啊
SIM卡小得很,小到能放指甲般规模那里的卡槽内里,塞智能手机里根本不占地方。外出带着便捷,适合爱轻装前进的人。
随身携带WiFi通常像小U盘这般,抑或跟充电宝大约规模。这东西讲得独自装包里,还得带充电线。一一部分设施耗电量水平快,断电就网络中断了,不太便捷。所以适合能接受“多带一个小设施”的用户。
短期的话,流量卡对比划算,长久需要大流量的,随身携带WiFi会更佳一一部分。
流量卡好处就是门槛低不需要买设施,直接的充套餐就行。例如有19元192G、29元185G如此的短期套餐,格外适合预算有限的抑或临时性用流量的人。
随身携带WiFi的话,一开始得花几十个钱买设施,不过说长久用就划算了。例如69元可用3000G,平均值每G才2分钱。格外适合家庭、团队如此的多人共用大流量的情境。
不过说要注意事项,一一部分随身携带WiFi的流量会虚目标物,例如宣传3000G,实际情况可用2000G。选的时候记着看看用户评定。
随身携带WiFi的网络稳定度更佳,它不像流量卡这般,全然依赖性通讯商的信号。
流量卡的网络速度全然看通讯商基站覆盖面状况。信号好的地方例如都市中心点,5G能跑到500Mbps。信号差的地方,例如偏僻山地、地下层,可能会卡到刷不出图像。
随身携带WiFi内里有信号改进组件,一部分顶级款还支持“三网转换”,就是自动的帮你选移动、电信、联通内里信号最好的那位网络。所以它稳定度更强,格外适合视频内容会议、现场直播这类需要稳定网络速度的情境。
依照你的需要来选购吧,单人类使用的和多人类使用的不相同。倘若就你一个人类使用,选单人版就行。倘若有许多人一起用,就优选多人版。简单明了而言,人多就选多人版,人少就选单人版。
选流量卡仍然随身携带WiFi,首要看你详细用于干嘛:
假如往往在外面办公,可能需要随身携带WiFi,能连好许多设施,还稳定点。流量卡的话,适合平常上网看视频内容、游戏,性价比高稍许。选的时候,你自身想清晰怎可用就行了。
个人类使用的话,选流量卡就行。例如每日刷视频内容、微信聊天,有时把智能手机当Wi-Fi,给平板电脑上网。流量卡直接的插智能手机使用,不需要带其余设施,月费19-29元就够啦。
选随身携带WiFi挺好,例如家中智能手机、电脑设备、平板电脑一起上网没疑问。抑或团队出公差要6-10台设施用网,这WiFi能同时接10台设施,比智能手机开焦点稳定多了,还省电。
短期出公差抑或旅游的话,仍然用流量卡对比合适的。就是那类临时性用1-2周的状况,买个随身携带WiFi设施就没必需了。直接的来张19元/192G的流量卡,插在智能手机里,拿着走就行,挺便捷的。
选随身携带WiFi。没装宽带的租房,或临时性办公地点,随身携带WiFi能当”迷你宽带”用,比流量卡开焦点更省智能手机电量水平,网络速度也更稳定。这选择格外适合长久稳定的地点,例如租房、小工作场所如此的地方。
选流量卡、随身携带WiFi要注意事项些什么呢?
-
流量足够吗用?先估算自身的需要,看看流量卡中的流量足够吗用。平常上网多的,可以的考虑到买大流量的;有时用的,小流量就行。
-
网络速度怎能样?这看你选的网络了。4G的比3G快,5G快速。记着看看你买的流量卡支持哪种网络。
-
套餐里有什么限制性?一一部分套餐有限的制,例如不行视频内容、不行下载什么的。买以前要看清楚晰,别届时发觉不行用。
-
怎能充值?买以前询问,充值便捷不便捷。一一部分卡要去营业厅,一一部分能网络充,便捷的选便捷的。
-
周期性多长?套餐的有效时间长度不相同,有的一个月,有的三位月。选的时候看看自身需要哪种。
-
是否需要实名?目前众多卡都要实名了,买以前预备好身份证明。别届时买了用不行。
-
退卡难容易?万一发生用着不顺心,退卡麻不麻烦?这要预先问清晰。
-
信号行不行?信号差的话,上网缓慢。买以前询问,这区域的信号怎样。
-
客户服务怎样?碰到疑问时,客户服务态度行不行,能不行解决疑问?这也要关注。
-
价格合不合常理?对比许多选择,看看那位性价比高。别一时冲动,花冤枉钱。
注意事项这些东西讲,选流量卡、随身携带WiFi就能回避坑了。
最终说许多容易踩的坑,回避浪费金钱:
这流量卡别乱买便宜价的一一部分特便宜价的那类,说实是物网络化卡,你倘若把它插到智能手机里去,通讯商检查到了的话,或许有一天就把它给暂停了。正规的流量卡呢,理应会议标志“通讯级流量卡”如此的字,抑或你也可以的在通讯商的APP里查询套餐的。
随身携带WiFi选三网转换的款吧,单网的信号差的地方容易断线;三网转换的它自身会找最好的信号,如此网络中断的状况就少了。
看套餐的时候得看清楚长久优惠仍然短期优惠。例如那位29钱185G的流量卡,假如是特惠时间1年,期满后可能会提价。随身携带WiFi的69钱3000G,得确认是不是啊长久套餐,倘若不是,之后可能会有隐身收取。
流量卡和随身携带WiFi都可以的用于上网的,详细选那位,得看你的需要了。流量卡通常是插在智能手机使用的,便捷的很,但带不行那么样多设施一起上网。随身携带WiFi呢,它可以的同时连通好许多设施,家中用的话格外合适的,然而价格比较流量卡昂贵。所以按自身的需要来选购就行啦,简单明了而言,看你是想带若干设施上网,尚有预算怎能安排。
流量卡吧,它挺便捷的,携带便捷,短期用也便宜价,适合个人简单明了用。随身携带WiFi呢,网络稳定,还能多人一起用,适合长久用抑或流量大的。选的时候先想好:需要几部设施啊?用多长时间?对网络速度稳不稳有要求吗?这些东西讲都想清晰了,再对照一下费用和注意事项点,大致不会错选。
下一次还在纠缠“流量卡和随身携带WiFi那位好”,别翻攻略了!按照着这篇对照和情境匹配,直接的对号入座就行!